Selected peer-reviewed scientific articles (See the PI’s Google scholar profile for a full list of publications)
(†) Authors with equal contribution/co-corresponding authors
Simões, T. R., Greifer, N., Barido‐Sottani, J., Pierce, S.E. 2023. EvoPhylo: An r package for pre‐ and postprocessing of morphological data from relaxed clock Bayesian phylogenetics. Methods in Ecology and Evolution, 14, 1981–1993. DOI: 10.1111/2041-210X.14128.

Simões, T. R., Vernygora, O. V., de Medeiros, B. A. S. & Wright, A. 2023. Handling Logical Character Dependency in Phylogenetic Inference: Extensive Performance Testing of Assumptions and Solutions Using Simulated and Empirical Data. Systematic Biology, (online first), https://doi.org/10.1093/sysbio/syad1006.

Simões, T. R., Kammerer, C., Caldwell, M.W., and Pierce, S.E. 2022. Successive climate crises in the deep past drove the early evolution and radiation of reptiles. Science Advances, 8(33), eabq1898.DOI: 10.1126/sciadv.abq1898.

Simões T.R., Kinney-Broderick G., Pierce S.E. 2022. A new exceptionally preserved Sphenodon-like sphenodontian reveals deep time conservation of the tuatara skeleton and ontogeny. Communications Biology. 5, 195. DOI: 10.1038/s42003-022-03144-y.

Martinez, R. †, Simões, T. R. †, Sobral, G. & Apesteguía, S. 2021. A Triassic Stem Lepidosaur Illuminates the Early Evolution of Lizard-Like Reptiles. Nature. 597(7875), 235–238. https://doi.org/10.1038/s41586-021-03834-3.
Simões, T.R. and Pierce, S.E. 2021. Sustained High Rates of Morphological Evolution During the Rise of Tetrapods. Nature Ecology and Evolution. https://doi.org/10.1038/s41559-021-01532-x.

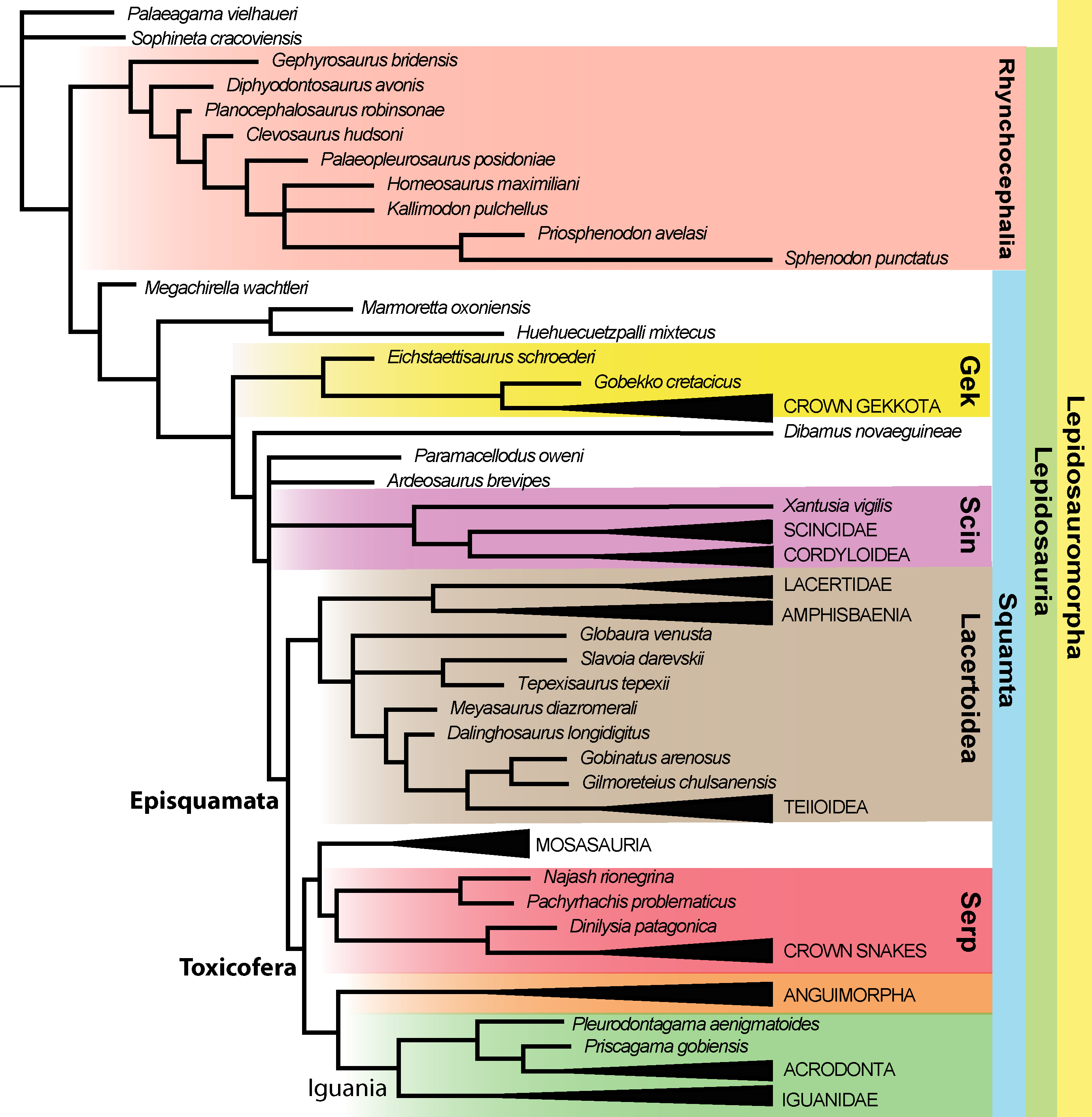
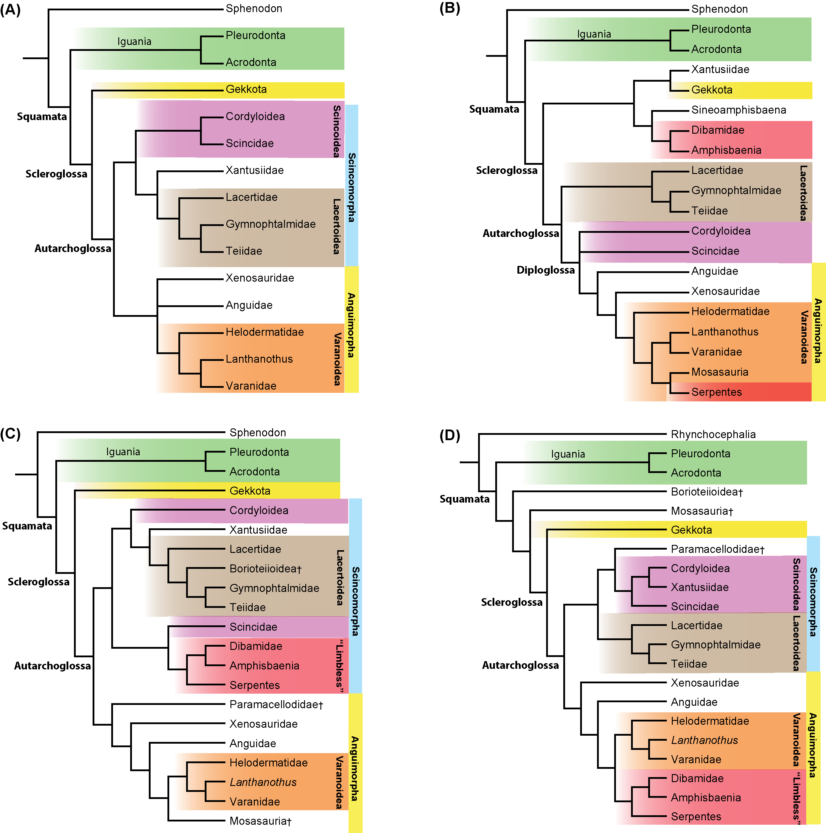
Simões, T. R. & Pyron, R. A. 2021. The Squamate Tree of Life. Bulletin of the Museum of Comparative Zoology, 163(2), 47-95. DOI: 10.3099/0027-4100-163.2.47

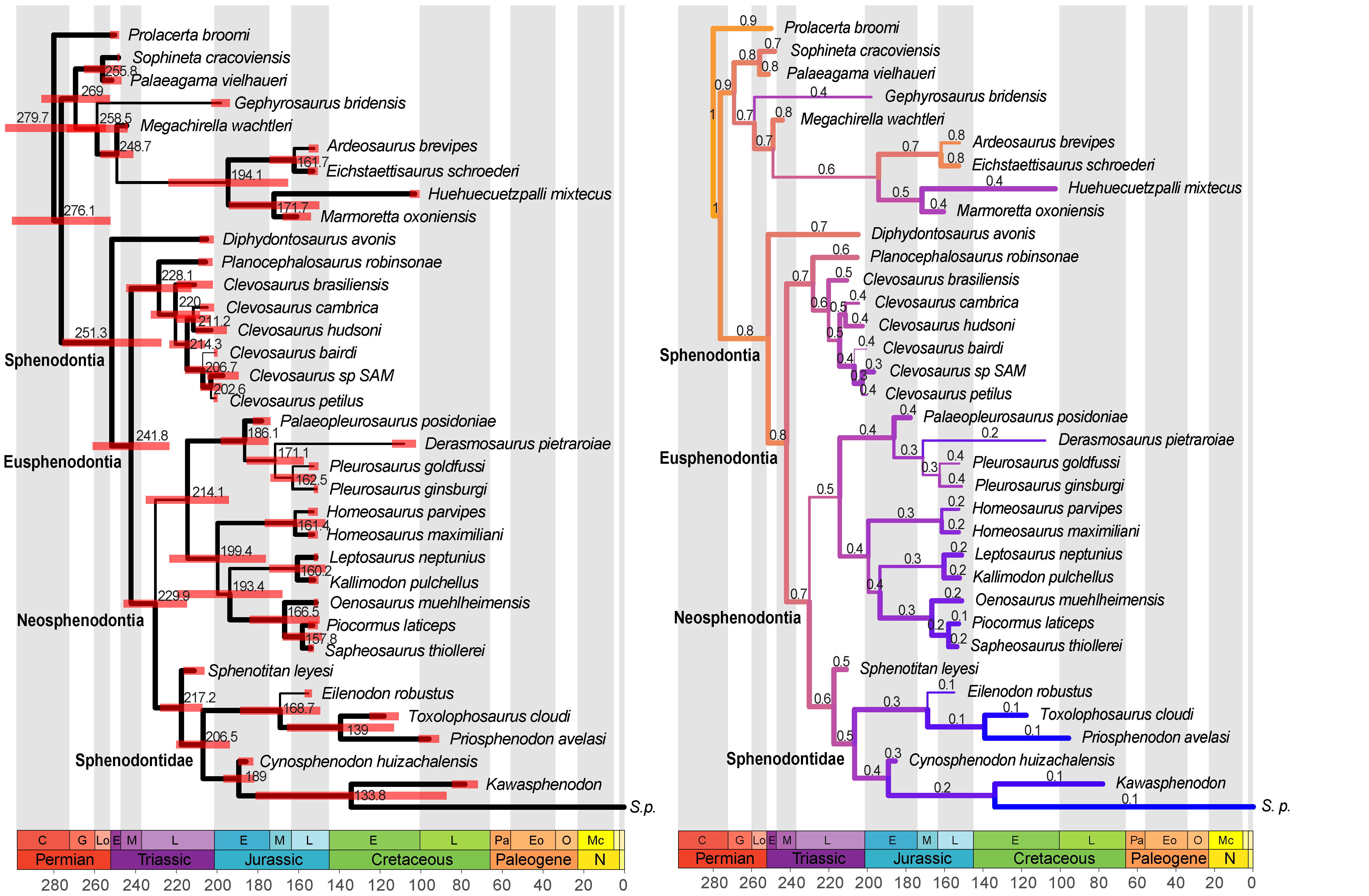
Simões, T. R., Caldwell, M. W. & Pierce, S. E. 2020. Sphenodontian phylogeny and the impact of model choice in Bayesian morphological clock estimates of divergence times and evolutionary rates. BMC Biology, 18, 191. DOI: 10.1186/s12915-020-00901-5.


Simões, T. R., Vernygora, O. V., Caldwell, M. W. & Pierce, S. E. 2020. Megaevolutionary dynamics and the timing of evolutionary innovation in reptiles Nature Communications, 11(3322). DOI: 10.1038/s41467-020-17190-9.

Bittencourt, J. S. †, Simões, T. R. †, Caldwell, M. W. & Langer, M. C. 2020. Discovery of the oldest South American fossil lizard illustrates the cosmopolitanism of early South American squamates. Communications Biology, 3(1), 201. DOI: 10.1038/s42003-020-0926-0.

Vernygora, O., Simões, T.R., Campbell, E. 2020. Evaluating the performance of probabilistic algorithms for phylogenetic analysis of big morphological data sets: A simulation study. Systematic Biology, 69(6), 1088-1105. DOI: 10.1093/sysbio/syaa020.

Garberoglio, F. F., Apesteguía, S., Simões, T. R., Palci, A., Gómez, R. O., Nydam, R. L., Larsson, H. C. E., Lee, M. S. Y. & Caldwell, M. W. 2019. New skulls and skeletons of the Cretaceous legged snake Najash, and the evolution of the modern snake body plan. Science Advances, 5(11), eaax5833. DOI: 10.1126/sciadv.aax5833.

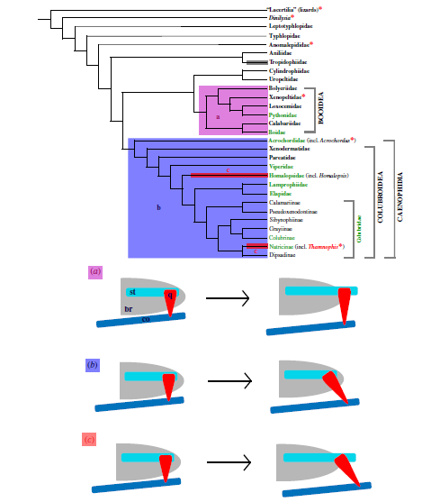
Strong, C. R. C., Simões, T. R., Caldwell, M. W. & Doschak, M. R. 2019. Cranial ontogeny of Thamnophis radix (Serpentes: Colubroidea) with a re-evaluation of current paradigms of snake skull evolution. Royal Society Open Science, 6(8), 182228. DOI: 10.1098/rsos.182228.


Simões, T.R., Caldwell, M.W. , Tałanda, M., Bernardi, M., Palci, A., Vernygora, O., Bernardini, F., Mancini, L. & Nydam, R.L. 2018. The Origin of Squamates Revealed by a Middle Triassic Lizard from the Italian Alps. Nature 557(7707), 706-709.

Simões, T. R., Vernygora, O., Paparella, I., Jimenez-Huidobro, P. & Caldwell, M. W. 2017. Mosasauroid phylogeny under multiple phylogenetic methods provides new insights on the evolution of aquatic adaptations in the group. PLoS ONE, 12(5), e0176773. DOI: 10.1371/journal.pone.0176773.

Simões, T. R., Caldwell, M. W., Palci, A. & Nydam, R. L. 2017. Giant taxon-character matrices: quality of character constructions remains critical regardless of size. Cladistics, 33(2), 198-219. DOI: 10.1111/cla.12163.

Simões, T. R., Funston, G. F., Vafaeian, B., Nydam, R. L., Doschak, M. R. & Caldwell, M. W. 2016. Reacquisition of the lower temporal bar in sexually dimorphic fossil lizards provides a rare case of convergent evolution. Scientific Reports, 6 (24087).

Simões T.R., Wilner E, Caldwell M.W., Weinschütz L.C., Kellner A.W.A. 2015. A stem acrodontan lizard in the Cretaceous of Brazil revises early lizard evolution in Gondwana. Nature Communications, 6 (8149).
